2025-03-06ä¯ÀÀ£º6104
ÒÔÏÂÎÄÕÂ×ªÔØÓÚ¡°EET µç×Ó¹¤³Ìר¼¡±
×ۺ϶à¼ÒýÌ屨µÀ£¬£¬£¬£¬£¬£¬£¬£¬Ô¤¼ÆÓÚ½ñÄê9ÔÂÍÆ³öµÄApple Watch
Ultra 3½«ÓÐÍû³ÉΪƻ¹ûÊ׿îÖ§³Ö5G·äÎÑÍøÂçµÄÖÇÄÜÊÖ±í¡£¡£¡£¡£¡£Ïà±È֮ϣ¬£¬£¬£¬£¬£¬£¬£¬ÏÖÔÚÔÚÊ۵ķäÎÑÍøÂç°æApple Watch½öÖ§³Ö4G LTEÍøÂç¡£¡£¡£¡£¡£ÔÚ±¸ÊܹØ×¢µÄоƬ¼Æ»®·½Ã棬£¬£¬£¬£¬£¬£¬£¬¸ÃÊÖ±í¿ÉÄÜ´îÔØÖ§³Ö5G RedCapÊÖÒյĿÉÒÂ×ÅоƬ½â¾ö¼Æ»®¡£¡£¡£¡£¡£
ÄÇô£¬£¬£¬£¬£¬£¬£¬£¬Ê²Ã´ÊÇ5G RedCapÊÖÒÕ?ËüÓëIOS/Android²Ù×÷ϵͳµÄÍŽá»á¸ø¿ÉÒÂ×Å×°±¸£¬£¬£¬£¬£¬£¬£¬£¬ÓÈÆäÊÇÖÇÄÜÊÖ±í£¬£¬£¬£¬£¬£¬£¬£¬´øÀ´ÄÄЩÐÂת±ä?ÖйúоƬÆóÒµÄÜÔÚÕâÒ»²¨»úÔµÖÐÕÆÎÕסÐÂʱ»úÂð?ÈÃÎÒÃÇÀ´ÖðÒ»½â¶Á¡£¡£¡£¡£¡£
¡°Çá×°ÉÏÕó¡±µÄ5GÐÂÊÆÁ¦
¼òÆÓ¶øÑÔ£¬£¬£¬£¬£¬£¬£¬£¬RedCapÊÖÒÕÊÇ5Gõ辶ͼµÄÒ»Á¬ÑݽøºÍÖ÷Òª×é³É²¿·Ö£¬£¬£¬£¬£¬£¬£¬£¬¡°¼òÔ¼»»Êг¡¡±ÊÇÆä½¹µãÌØÖÊ¡£¡£¡£¡£¡£
3GPPÖ®ÒÔÊÇÒªÔÚÒÑÓÐeMBB(ÔöÇ¿ÒÆ¶¯¿í´ø)ºÍuRLLC(¸ß¿É¿¿µÍÑÓʱͨѶ)ÖÕ¶ËÖ®ºó£¬£¬£¬£¬£¬£¬£¬£¬»¹ÒªÔÚR17±ê×¼ÖÐÒýÈëȫеÄ5G RedCapÊÖÒÕ£¬£¬£¬£¬£¬£¬£¬£¬ÊÇÓÉÓÚÔÚ5Gͳһ¿Õ¿ÚÏ£¬£¬£¬£¬£¬£¬£¬£¬²¿·ÖÓ¦Óó¡¾°²¢²»ÐèÒª¼«ÖµÄÐÔÄÜ£¬£¬£¬£¬£¬£¬£¬£¬ÃæÏòÈý´ó³¡¾°µÄ 5G ÊÖÒÕÌṩµÄÄÜÁ¦Áè¼ÝÐèÇ󣬣¬£¬£¬£¬£¬£¬£¬·´¶ø´øÀ´Öն˸߱¾Ç®¡¢¸ß¹¦ºÄ£¬£¬£¬£¬£¬£¬£¬£¬ÍøÂçÄÜÁ¦ÈßÓàµÈµ¹ÔËÓÚ 5G ÆÕ±éÓ¦ÓõÄÎÊÌâ¡£¡£¡£¡£¡£Òò´Ë£¬£¬£¬£¬£¬£¬£¬£¬ÔÚ5GµÄµÚ¶þ¸öÑݽø°æ±¾R17£¬£¬£¬£¬£¬£¬£¬£¬5G RedCap ÖÕ¶Ë×°±¸ÀàÐÍÓ¦Ô˶øÉú£¬£¬£¬£¬£¬£¬£¬£¬RedCapÊÖÒÕͨ¹ý½µµÍÖÕ¶ËÖØÆ¯ºóºÍ±¾Ç®£¬£¬£¬£¬£¬£¬£¬£¬½ÓÄɸüºÃµÄ½ÚÄÜÊÖÒÕ£¬£¬£¬£¬£¬£¬£¬£¬À´Öª×ã¿ÉÒÂ×Å×°±¸¡¢¹¤Òµ´«¸ÐÆ÷ºÍ¼à¿ØÉãÏñÍ·µÈÖÐËÙÎïÁªÍøµÄÓªÒµÐèÇ󡣡£¡£¡£¡£
RedCap½µµÍÁË5GÖն˵ÄÃż÷£¬£¬£¬£¬£¬£¬£¬£¬Ê¹¸ü¶àµÄ×°±¸Äܹ»½ÓÈë5GÍøÂ磬£¬£¬£¬£¬£¬£¬£¬Íƶ¯ÁË5GµÄÆÕ¼°ºÍÓ¦Ó㬣¬£¬£¬£¬£¬£¬£¬Îª5GµÄÓ¦ÓÃÍØÕ¹ÁËеÄÁìÓò¡£¡£¡£¡£¡£
Òò´Ë¿ÉÒÔ˵£¬£¬£¬£¬£¬£¬£¬£¬ RedCap¼ç¸ºÁË¡°Ìî²¹¸ßËÙÅþÁ¬Òƶ¯¿í´øÖÕ¶ËÓ뼫µÍ´ø¿íÖÕ¶ËÖ®¼ä¿Õȱ¡±µÄÖØÈΡ£¡£¡£¡£¡£
5G RedCapÖÇÄÜÖÕ¶ËоƬÊг¡ÆÊÎö
ÏÖÔÚÖжËÎïÁªÍøÖÕ¶ËÖ÷Ҫͨ¹ýLTE Cat-1¡¢LTE Cat-4ʵÏÖ¹ãÓòÎÞÏßÅþÁ¬ºÍÒÆ¶¯ÐÔ¡£¡£¡£¡£¡£5G RedCap´ÓÊÖÒÕÄÜÁ¦ÉÏÓëLTE Cat-4Ï൱ÇÒÓнÏÏÔ×ŵÄÓÅÊÆ£¬£¬£¬£¬£¬£¬£¬£¬Ê×ÏÈÊÇÆµÆ×ЧÂÊÌáÉý£¬£¬£¬£¬£¬£¬£¬£¬ÔÚͬÑù20MHz´ø¿íÏ£¬£¬£¬£¬£¬£¬£¬£¬ÏÂÐзåÖµËÙÂÊ´Ó150MbpsÌáÉýµ½220Mbps£¬£¬£¬£¬£¬£¬£¬£¬ÉÏÐзåÖµËÙÂÊ´Ó50MbpsÌáÉýµ½120Mbps;Æä´Î£¬£¬£¬£¬£¬£¬£¬£¬ÊÇÆµÂʹæÄ£´Ó¹Å°åµÄSub-3GHzƵ¶ÎÍØÕ¹ÖÁ5GµÄSub-6GHzƵ¶Î£¬£¬£¬£¬£¬£¬£¬£¬ÀûÓÚÔËÓªÉ̵ĸüÆÕ±é°²ÅÅ¡£¡£¡£¡£¡£
´ÓÁýÕÖµÄ×°±¸ÀàÐÍÀ´¿´£¬£¬£¬£¬£¬£¬£¬£¬5G RedCapÊÖÒÕÌØÊâÊÊÓÃÓÚ¹¤Òµ´«¸ÐÆ÷¡¢¼à¿ØÉãÏñÍ·¡¢ÖÇÄܵçÍøÏà¹Ø×°±¸¡¢Õ¹ÍûÐÔά»¤¡¢¹«ÓÃÊÂÒµ¼ÆÁ¿±íºÍ¸ßÇø·ÖÂÊ¼à¿ØµÈÓ¦ÓÃ;ÒÔ¼°¸ß¶Ë¿ÉÒÂ×Å×°±¸¡¢ÎïÁ÷¸ú×Ù×°±¸¡¢ÈëÃż¶ÖÕ¶Ë(ÀýÈçÆ½°åµçÄÔºÍÖÇÄÜÊÖ»ú)¡¢ÔöÇ¿ÏÖʵ(AR/VR)ÑÛ¾µµÈÇáÁ¿»¯5GÖÇÄÜÖն˳¡¾°¡£¡£¡£¡£¡£
RedCap(Reduced Capability)£¬£¬£¬£¬£¬£¬£¬£¬¼´¡°½µµÍÄÜÁ¦¡±¡£¡£¡£¡£¡£×Åʵ£¬£¬£¬£¬£¬£¬£¬£¬Ëü´ËǰµÄÃû×Ö£¬£¬£¬£¬£¬£¬£¬£¬½ÐNR light(NR lite)£¬£¬£¬£¬£¬£¬£¬£¬¾ÍÊÇÇáÁ¿¼¶µÄ5G¡£¡£¡£¡£¡£ÊÖÒÕÉÏÖ÷ÒªÊÇͨ¹ý½µµÍϵͳ´ø¿í¡¢·åÖµËÙÂÊ¡¢ÌìÏßÊýÄ¿¡¢µ÷ÖÆ·½·¨µÈ·½·¨£¬£¬£¬£¬£¬£¬£¬£¬½µµÍÁ˶ÔÖÕ¶ËÉ䯵ÊÕ·¢»úºÍ»ù´ø´¦Öóͷ£µÄÄÜÁ¦ÒªÇ󣬣¬£¬£¬£¬£¬£¬£¬´Ó¶ø½µµÍÖն˵ı¾Ç®ºÍ¹¦ºÄµÈ¡£¡£¡£¡£¡£Òµ½çÒ²Ç×ÈȵسÆÖ®Îª¡°Ð¡ºìñ¡±¡£¡£¡£¡£¡£
ͬʱ£¬£¬£¬£¬£¬£¬£¬£¬RedCapÊÖÒÕÓÖ¼ÌÐøÁË5G ͳһ¿Õ¿ÚϵÍʱÑӸ߿ɿ¿¡¢ÍøÂçÇÐÆ¬¡¢½Úµç¡¢5G LAN¡¢¸ß¾«¶È¶¨Î»¡¢¸ß¾«¶ÈÊÚʱ¡¢Ð¡Êý¾Ý°ü´«ÊäµÈ5GÔÉúÌØÕ÷£¬£¬£¬£¬£¬£¬£¬£¬Í¨¹ý¶¨ÖÆ»¯¼Æ»®Æ½ºâÐÔÄÜÓ뱾Ǯ£¬£¬£¬£¬£¬£¬£¬£¬Öª×ã¸ü¶àÎïÁªÍø³¡¾°ÐèÇ󣬣¬£¬£¬£¬£¬£¬£¬²¢ÇÒ´ó·ù½µµÍÁ˸߰ºµÄÖÕ¶Ë×°±¸±¾Ç®¡£¡£¡£¡£¡£ÓÐÑо¿¹«Ë¾ÌåÏÖ£¬£¬£¬£¬£¬£¬£¬£¬RedCapÄ£×é¼ÛÇ®±È5G eMBBÄ£×é½µµÍ80%£¬£¬£¬£¬£¬£¬£¬£¬Í¬Ê±»¹½ÚÔ¼90%µÄ¹¦ºÄ£¬£¬£¬£¬£¬£¬£¬£¬Ëæ×Å5GÍøÂçµÄ°²ÅųÉÊìºÍÉý¼¶£¬£¬£¬£¬£¬£¬£¬£¬ÒÔ¼°Öն˹¤ÒµµÄ¹æÄ£»£»£»£»£»£»£»£»¯Éú³¤£¬£¬£¬£¬£¬£¬£¬£¬5G RedCapδÀ´ÓÐÍûµÖ´ïCat.4Ò»ÂɼÛǮˮƽ¡£¡£¡£¡£¡£
ÁíÍ⣬£¬£¬£¬£¬£¬£¬£¬Ëæ×Å5GÍøÂçµÄ½øÒ»²½³ÉÊìºÍÉý¼¶°²ÅÅ£¬£¬£¬£¬£¬£¬£¬£¬ÒÔ¼°LTE
Cat.1Öն˵ĴÓ4Gµ½5GǨתÐèÇ󣬣¬£¬£¬£¬£¬£¬£¬R18 eRedCapδÀ´Ò²ÓÐÍûÓÀ´ÉÌÓ㬣¬£¬£¬£¬£¬£¬£¬½øÒ»²½½µµÍоƬ±¾Ç®£¬£¬£¬£¬£¬£¬£¬£¬ÅäºÏ²¹Æë5G¸³ÄÜÖеÍËÙÅþÁ¬µÄÄÜÁ¦³¡¾°¡£¡£¡£¡£¡£
ÂÄÀúÁË2024ÄêµÄ5G RedCapÉÌÓÃÔªÄ꣬£¬£¬£¬£¬£¬£¬£¬2025Äê¿ÉÒÔÒÔΪÊÇ5G RedCapÉÌÓùæÄ£»£»£»£»£»£»£»£»¯Éú³¤Òªº¦Ò»Äê¡£¡£¡£¡£¡£ÏÖÔÚ£¬£¬£¬£¬£¬£¬£¬£¬¹¤ÒµÁ´²î±ð»·½Ú¶¼ÔÚÆð¾¢Íƶ¯5G RedCap¹æÄ£»£»£»£»£»£»£»£»¯Éú³¤ºÍÍ»ÆÆ¡£¡£¡£¡£¡£
ÍøÂçÏÈÐУ¬£¬£¬£¬£¬£¬£¬£¬ÔËÓªÉÌÓÐÃ÷È·µÄ5G RedCapµÄͶ×Ê¿ÌÒ⣬£¬£¬£¬£¬£¬£¬£¬Ò²ÊÇÍÆ¶¯¹¤ÒµÉú³¤µÄÒªº¦ÊµÁ¦¡£¡£¡£¡£¡£ÆäÖУ¬£¬£¬£¬£¬£¬£¬£¬×èÖ¹2024Äêµ×£¬£¬£¬£¬£¬£¬£¬£¬ÖйúÒÆ¶¯ÒѾ¿ªÍ¨Áè¼Ý50ÍòµÄ5G RedCap»ùÕ¾£¬£¬£¬£¬£¬£¬£¬£¬ÊµÏÖÌìÏÂËùÓÐÏØ³ÇÒÔÉÏÇøÓò700MHz FDDƵ¶ÎµÄRedCapÒ»Á¬ÁýÕÖ£¬£¬£¬£¬£¬£¬£¬£¬²¢ÒѾÔÚÖ𲽿ªÍ¨2.6GHz TDDƵ¶ÎµÄRedCap¹¦Ð§¡£¡£¡£¡£¡£ÖйúµçÐźÍÖйúÁªÍ¨Ò²ÀۼƿªÍ¨Ö§³ÖRedCapµÄ5G»ùÕ¾¹æÄ£Áè¼Ý20ÍòÕ¾¡£¡£¡£¡£¡£
¹¤ÒµµÄ¿ìËÙÉú³¤Ò²Àë²»¿ªÕþ²ßµÄ¶¦Á¦´ó¾ÙÖ§³Ö¡£¡£¡£¡£¡£ÆäÖУ¬£¬£¬£¬£¬£¬£¬£¬¹¤ÐŲ¿2024Äê·¢ÎÄ¡¶¹ØÓÚÍÆ½øÒƶ¯ÎïÁªÍø¡°ÍòÎïÖÇÁª¡±Éú³¤µÄ֪ͨ¡·Ìáµ½Éú³¤Ä¿µÄ£ºµ½2027Ä꣬£¬£¬£¬£¬£¬£¬£¬»ùÓÚ4G(º¬LTE-Cat1£¬£¬£¬£¬£¬£¬£¬£¬¼´ËÙÂÊÖÖ±ð1µÄ4GÍøÂç)ºÍ5G(º¬NB-IoT£¬£¬£¬£¬£¬£¬£¬£¬Õ´øÎïÁªÍø;RedCap£¬£¬£¬£¬£¬£¬£¬£¬ÇáÁ¿»¯)Æéá«´îÅä¡¢·ºÔÚÖÇÁª¡¢Çå¾²¿É¿¿µÄÒÆ¶¯ÎïÁªÍø×ÛºÏÉú̬ϵͳ½øÒ»²½ÍêÉÆ¡£¡£¡£¡£¡£5G RedCapʵÏÖÌìÏÂÏØ¼¶ÒÔÉ϶¼»á¹æÄ£ÁýÕÖ£¬£¬£¬£¬£¬£¬£¬£¬²¢ÏòÖØµãÖÝÀũ´åÑÓÉìÁýÕÖ¡£¡£¡£¡£¡£Òƶ¯ÎïÁªÍøÖÕ¶ËÅþÁ¬ÊýÁ¦ÕùÍ»ÆÆ36ÒÚ£¬£¬£¬£¬£¬£¬£¬£¬ÆäÖÐ4G/5GÎïÁªÍøÖÕ¶ËÅþÁ¬ÊýÕ¼±ÈµÖ´ï95%¡£¡£¡£¡£¡£

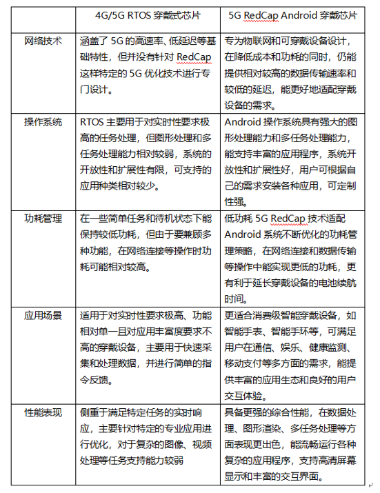
ÒÔÊÇ£¬£¬£¬£¬£¬£¬£¬£¬¿ÉÒÔÔ¤¼ûµÄÊÇ£¬£¬£¬£¬£¬£¬£¬£¬ÎÞÂÛÊǽÓÄÉ5G Redcap+WatchOS²Ù×÷ϵͳµÄApple Watch Ultra 3£¬£¬£¬£¬£¬£¬£¬£¬ÕվɯäËü½ÓÄÉ5G Redcap+Android/RTOS²Ù×÷ϵͳÖÇÄÜÊÖ±íµÄÂ½ÐøÃæÊУ¬£¬£¬£¬£¬£¬£¬£¬¶¼»á´ó´ó¼ÓËÙÍÆ¶¯5G RedCapÊÖÒÕÔÚ¿ÉÒÂ׿°ÖÇÄÜÖÕ¶ËÉϵÄÉú³¤ºÍ³ÉÊì¡£¡£¡£¡£¡£

ÏÖÔÚ£¬£¬£¬£¬£¬£¬£¬£¬6686¿Æ¼¼Ð¾Æ¬¼°½â¾ö¼Æ»®ÒÑÖÜÈ«ÁýÕÖ4G(Cat.1¡¢Cat.4¡¢Cat.7)ÖÁ5G(R16¡¢R17)ȫϵÁУ¬£¬£¬£¬£¬£¬£¬£¬ÔÚCat.1Êг¡·Ý¶îÎȾÓÈ«ÇòµÚÒ»£¬£¬£¬£¬£¬£¬£¬£¬ÔÚCat.4ÎïÁªÍøÊг¡ÀۼƳö»õÁ¿ÒÑÍ»ÆÆ1ÒÚÆ¬¡£¡£¡£¡£¡£Õë¶ÔÒÆ¶¯¿í´øÊг¡µ¥Æ·ÄêÏúÊÛ¹æÄ£´ïÊýÍòÍò¼¶£¬£¬£¬£¬£¬£¬£¬£¬³µÔØÇ°×°¼Æ»®µ¥Æ·ÄêÏúÊÛ¹æÄ£´ï°ÙÍò¼¶¡£¡£¡£¡£¡£²î±ð·â×°ºÍDDR¾ÞϸµÄоƬ²úƷϵÁУ¬£¬£¬£¬£¬£¬£¬£¬ÊÊÅäLinuxºÍRTOS²Ù×÷ϵͳ£¬£¬£¬£¬£¬£¬£¬£¬¿Í»§¿Éƾ֤²î±ðÓ¦Óó¡¾°ºÍÐèÇ󣬣¬£¬£¬£¬£¬£¬£¬ÎÞаѡÔñ¸üºÏÊʵÄоƬƽ̨£¬£¬£¬£¬£¬£¬£¬£¬´òÔì¸üÓоºÕùÁ¦µÄÖն˲úÆ·¡£¡£¡£¡£¡£
ÔÚ¹ãÊܹØ×¢µÄRedCapÁìÓò£¬£¬£¬£¬£¬£¬£¬£¬¶à¿îÃæÏòÖÇ»ÛÎïÁªÍøºÍÖÇÄÜÒÂ×ÅÓ¦Óó¡¾°µÄRedCapоƬƽÒѾʵÏÖÉÌÓÃÁ¿²ú£¬£¬£¬£¬£¬£¬£¬£¬°üÀ¨5G RedCapоƬƽ̨ASR1903ϵÁС¢ÒÔ¼°Ê׿îRedCapÖÇÄÜÒÂ×ÅÆ½Ì¨ASR3901£¬£¬£¬£¬£¬£¬£¬£¬ÉÌÓÃÖն˿ɺ¸ÇÒÆ¶¯¿í´ø¡¢MiFi¡¢IPC¡¢¹¤ÒµÍø¹Ø¡¢ÖÇÄÜÊÖ±íµÈ¶àÖÖÐÎ̬¡£¡£¡£¡£¡£
ÔÚ½ñÄêµÄMWC 2025Õ¹»áÉÏ£¬£¬£¬£¬£¬£¬£¬£¬6686¿Æ¼¼²»µ«ÔÚÏÖ³¡Õ¹³öÁ˽ü20¿î»ùÓÚASRоƬƽ̨µÄÖÇÄÜÊÖ±í£¬£¬£¬£¬£¬£¬£¬£¬º¸Ç¶ùͯÊÖ±í¡¢ÇàÉÙÄêÊÖ±í¡¢³ÉÈËÊÖ±í¡¢¿µÑøÊÖ±íÒÔ¼°×¨ÒµÔËÏÂÊÖ±íµÈ¶àÖÖ»úÐÍ£¬£¬£¬£¬£¬£¬£¬£¬»¹ÖذõÍÆ³öÁËÈ«ÇòÊ׿îÖ§³ÖRedCap+AndroidµÄоƬƽ̨ASR8603ϵÁС£¡£¡£¡£¡£

×÷Ϊһ¿Å¸ß¼¯³É¶È5G
RedCapÖÇÄÜÖÕ¶ËSoCоƬ£¬£¬£¬£¬£¬£¬£¬£¬ASR8603°Ñ¾ÞϸºË¼Ü¹¹µÄËĺËCPU£¬£¬£¬£¬£¬£¬£¬£¬3D GPU¡¢NPU¡¢GNSS¡¢Sensor Hub£¬£¬£¬£¬£¬£¬£¬£¬Audio
DSP£¬£¬£¬£¬£¬£¬£¬£¬RedCap modem£¬£¬£¬£¬£¬£¬£¬£¬RFÊÕ·¢Æ÷ÕûºÏ¼¯³É½øÒ»¿ÅSoC£¬£¬£¬£¬£¬£¬£¬£¬ÊÇÐÐÒµÄÚµÚÒ»¿ÅÓÐÔÆÔÆ¸ßÐÔÄܺ͸߼¯³É¶ÈµÄRedCapÖÇÄÜÖÕ¶ËSoC£¬£¬£¬£¬£¬£¬£¬£¬ÌØÊâÊÊÅäÓÚ¶Ô¹¦ºÄºÍÐÔÄܶ¼ÓкܸßÒªÇóµÄÒÔÖÇÄÜ¿ÉÒÂ×ÅΪ´ú±íµÄÖÇÄÜÖն˲úÆ·£¬£¬£¬£¬£¬£¬£¬£¬Ç¿Á¦Íƶ¯×ÅRedCap¹¤Òµ¼ÌÍê³É0µ½1µÄÍ»ÆÆºó¿ìËÙÍê³É1µ½100µÄÊг¡À©ÕÅ¡£¡£¡£¡£¡£

ÖÚ¶àÁ¢ÒìÐԵ͹¦ºÄÊÖÒÕ£¬£¬£¬£¬£¬£¬£¬£¬ÊÇASR8603µÄÒ»´óÁÁµã¡£¡£¡£¡£¡£ÕâÆäÖв»µ«°üÀ¨Òý½ø¶àÖÖÐÂÐͽڵçÊÖÒÕµÄRedCapÐÒ飬£¬£¬£¬£¬£¬£¬£¬µÍ¹¦ºÄSensor Hub¼Ü¹¹¡¢aDSP¼Ü¹¹¡¢³¡¾°¸ÐÖªµÄDVFS¹¦ºÄ×îÓÅÊÖÒյļӳ֣¬£¬£¬£¬£¬£¬£¬£¬Í¬Ñù¹¦²»¿Éû¡£¡£¡£¡£¡£
ÀýÈ磬£¬£¬£¬£¬£¬£¬£¬RedCapÐÒéÖ§³ÖµÄeDRX¡¢PSM¡¢RRM²âÊÔËÉ¿ªÒÔ¼°½ÐÐÑÐÅÁîWUSµÈÊÖÒÕ, Ïà±È¹Å°å¼Æ»®×ۺϽÚÄÜÓÐÍûµÖ´ï¾Å³É;½ÓÄɵ͹¦ºÄDSPÀ´´¦Öóͷ£ÒôÀÖ¡¢ÓïÒôÊý¾Ý±à½âÂ룬£¬£¬£¬£¬£¬£¬£¬´óºËCPUÄܹ»´¦Óڵ͹¦ºÄ״̬;ÔÚ×°±¸Ê¹ÓÃʱ²î±ðµÄ³¡¾°Ï£¬£¬£¬£¬£¬£¬£¬£¬DVFSÄܹ»×Ô¶¯¼à²âÐèÒªµÄ´¦Öóͷ£ÄÜÁ¦£¬£¬£¬£¬£¬£¬£¬£¬×Ô¶¯µ÷ÀíËùÐèÒªµÄ´¦Öóͷ£Æ÷£¬£¬£¬£¬£¬£¬£¬£¬²¢×Ô¶¯µ÷½âÉèÖúÏÊÊµÄÆµÂÊ¡¢µçѹ£¬£¬£¬£¬£¬£¬£¬£¬½«ÆäÓ಻ÐèÒª²¿·Ö¹Ø±Õ¡£¡£¡£¡£¡£
ÏÔʾºÍ¶àýÌå·½Ãæ£¬£¬£¬£¬£¬£¬£¬£¬ASR8603Ö§³Ö¸ßÐÔÄܵ͹¦ºÄGPU¡¢H.265/H.264/VP8±à½âÂë¡¢×î¸ßFHD+Çø·ÖÂÊÓë120HzË¢ÐÂÂÊ£¬£¬£¬£¬£¬£¬£¬£¬ÊʺÏÁ÷ͨµÄUIÌåÑé&ÇáÁ¿¼¶3DÓÎÏ·£¬£¬£¬£¬£¬£¬£¬£¬Í¬Ê±ÄÜ×Ô¶¯ÊÊÅäÆÁÄ»ÓÅ»¯£¬£¬£¬£¬£¬£¬£¬£¬Ë³Ó¦ÊÖ»ú¡¢Æ½°åµÈÖÇÄÜÖÕ¶ËÓ¦Óᣡ£¡£¡£¡£
ASR8603Ö§³ÖÓ²¼þ¼¶×ÔÑÐISP¼°NPU£¬£¬£¬£¬£¬£¬£¬£¬NPUËãÁ¦¿É´ï1Tops¡£¡£¡£¡£¡£Í¬Ê±Å䱸µÍ¹¦ºÄSensor
Hub£¬£¬£¬£¬£¬£¬£¬£¬¿É¶¯Ì¬µ÷ÀíNPU×ÊÔ´¾ÙÐе͹¦ºÄAIÅÌË㣬£¬£¬£¬£¬£¬£¬£¬ÊµÏÖAIÓïÒô½µÔë¡¢AI sensorÊý¾ÝÆÊÎö¡¢AIͼÏñÊÓ¾õ´¦Öóͷ££¬£¬£¬£¬£¬£¬£¬£¬½øÒ»²½½µµÍ×°±¸¹¦ºÄºÍÑÓÉìÐøº½¡£¡£¡£¡£¡£
˼Á¿µ½ÏûºÄÕßÈÕÒæÌáÉýµÄÇå¾²Òâʶ£¬£¬£¬£¬£¬£¬£¬£¬ASR8603ÌṩÁË´ÓоƬƽ̨µ½Öն˲úÆ·ÍêÕûµÄÇå¾²»úÖÆ¡£¡£¡£¡£¡£ÔÚоƬÄÚ²¿¼¯³ÉÁËÇå¾²ÒýÇæ£¬£¬£¬£¬£¬£¬£¬£¬°üÀ¨MD5¡¢AES¡¢RSA¡¢DESµÈ¼Ó½âÃÜËã·¨¼ÓËÙÆ÷£¬£¬£¬£¬£¬£¬£¬£¬ÒÔ¼°TRNG¡¢HASHµÈ¼Ó½âÃÜÒýÇæ£¬£¬£¬£¬£¬£¬£¬£¬ÌṩOTP¸ø¿Í»§¾ÙÐÐÓ²¼þ¼¶±ðµÄÇå¾²ÉèÖᣡ£¡£¡£¡£
±ðµÄ£¬£¬£¬£¬£¬£¬£¬£¬ASR8603ϵÁмÌÐøÁ˰üÀ¨ÍøÂçÇÐÆ¬¡¢5G LAN¡¢uRLLC¡¢¸ß¾«¶ÈÊÚʱµÈ5GÔÉúÄÜÁ¦¡£¡£¡£¡£¡£ÓÉÓÚASR8603¿ÉÖ§³ÖÏÖÔÚÈ«ÇòÓ¦ÓÃ×îÆÕ±éµÄAndroid²Ù×÷ϵͳ£¬£¬£¬£¬£¬£¬£¬£¬´îÔØASR8603µÄ×°±¸¼°Öն˿ͻ§¿É¿ìËÙ¼¯³ÉAndroidÒÑÓпª·¢×ÊÔ´£¬£¬£¬£¬£¬£¬£¬£¬´ó·ùÌáÉý¿ª·¢Ð§ÂÊ£¬£¬£¬£¬£¬£¬£¬£¬ÊµÏÖ²úÆ·¼ÓËÙÉÏÊС£¡£¡£¡£¡£
½áÓï
×÷Ϊ¡°ÇáÁ¿¼¶¡±5GÊÖÒÕ£¬£¬£¬£¬£¬£¬£¬£¬Ö»¹ÜRedCapÔÚÖÇÄÜÒÂ×Å¡¢ÖÇÄÜÊÖ»úµÈÏûºÄ¼¶ÖÇÄÜÖÕ¶ËÁìÓòµÄÓ¦ÓÃÉд¦ÓÚ´ý¿ª·¢½×¶Î£¬£¬£¬£¬£¬£¬£¬£¬µ«Ç±Á¦ÎÞÏÞ¡£¡£¡£¡£¡£Î´À´£¬£¬£¬£¬£¬£¬£¬£¬Ëü»¹»á½âËøÄÄЩ³¬ºõÏëÏóµÄ¡°Òþ²Ø¹¦Ð§¡±?ÓÖ½«ÔõÑù±àÖ¯³ö¸ü¸ßЧ¡¢¸üÖÇÄܵÄÍòÎﻥÁªÍøÂç?ÈÃÎÒÃÇÊÃÄ¿ÒÔ´ý¡£¡£¡£¡£¡£
±¾ÎÄ×÷ÕߣºÉÛÀÖ·å AspenCoreÖйúÇøÊ×ϯÆÊÎöʦ
Copyright ? 2022 6686.±£´æËùÓÐȨÁ¦
ÊÖÒÕÖ§³Ö ÖλãÍøÂç